UPS2000-A系列(6-10KVA)
产品详情
产品介绍
UPS2000-A系列基于在线双变换技术,是小容量场景的理想供电解决方案,UPS2000-A系列(6-10KVA)支持塔式安装,可选内置电池的一体化方案与外置电池的长备电方案,其效率可达96%。
应用场景:
* 中小型企业、大型企业分支机构、银行网点等
* 网络接入间,网管机房等
* 大型超市,办公室,家庭等其他交流供电场景
特性与价值:
可靠
* 超宽电压输入范围,有效减少转电池次数,延长电池寿命
* 防腐蚀设计与关键器件引脚特殊保护,确保在恶劣环境下可靠供电
高效
* 专利硬件拓扑和控制方式,使6KVA/10KVA在线模式下效率高达96%,大幅降低能源损耗,节约电费开支
* 输出功率因数0.9,带载能力高
简单
* LCD显示,调试安装迅捷方便,运行状态实时监控,界面友好
* 标机内置电池,满足短时备电需求:长机支持外置电池,充电电流1-8A可调,满足长时间备电需求
* 6KVA/10KVA专业版,支持4台并机,内置维修旁路,方便易用
* 可选SNMP/MODBUS等方式接入远程网管,短信猫支持UPS状态信息实时查询,解决偏远地区、无人值守站点UPS信息获取及处理,提高工作效率,降低运维成本
* NetEco网管系统轻松实现集中远程管理
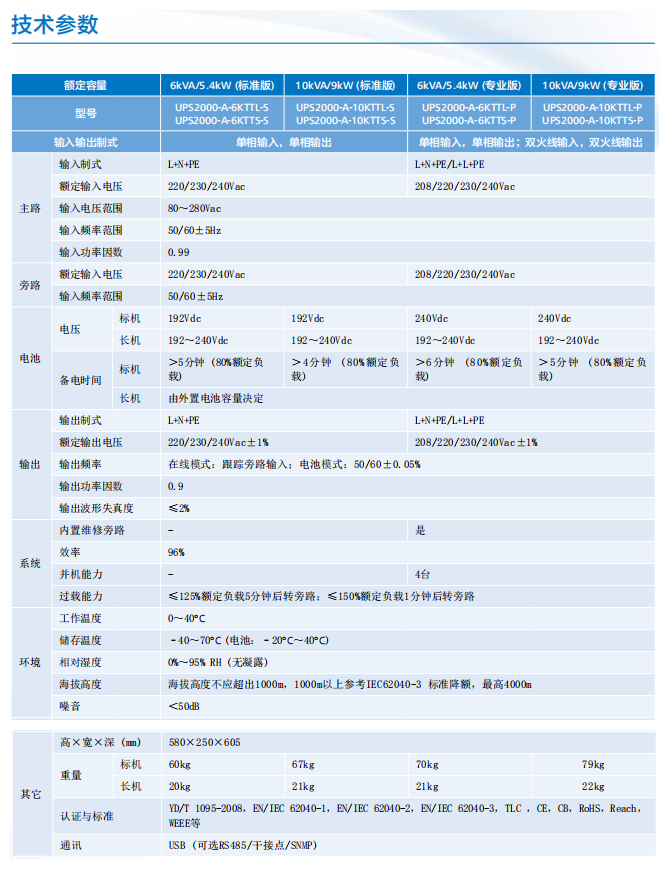
规格参数

相关产品
-
产品型号:UPS5000-S系列(50-800KVA) UPS5000-S系列(50-800KVA)
-
产品型号:UPS5000-A系列(30-120KVA) UPS5000-A系列(30-120KVA)
-
产品型号:UPS5000-A系列(200-800KVA) UPS5000-A系列(200-800KVA)
-
产品型号:UPS5000-E系列(25-125KVA) UPS5000-E系列(25-125KVA)








